一位关注我很久的粉丝D女士,深夜在后台私信我:
我33岁,确诊了乳腺癌,毫无征兆。
医生说发现及时,手术能控制。但我还是怕——术后有4%到20%的复发率。万一复发,后续几十万的治疗费从哪里来?
我现在还能买保险吗?有没有什么产品,能帮我分担一些风险?
我知道,和D女士有着同样焦虑的人不在少数。
很多与癌共存的朋友,都因为“既往症”被主流保险拒之门外,好像一生了病,就失去了被保障的资格。
但我不信没有出路!为此,我翻遍了产品库,对比了上百个条款,终于找到6类癌症患者也能买的保险。
今天我就把整理的笔记分享出来,希望能帮到更多人。

这两类保险,得了癌症也能买!
癌症患者能买的保险,主要分为两大类:
第一类,能保癌症复发/既往症的保险
也就是说,曾经得过的病也能赔。核心是解决“万一癌症复发转移,后续治疗费怎么办”的难题。
这类产品不多,主要有三种:复发险、惠民保、税优险。

第二类,覆盖其他疾病/意外的保险
也就是说,“不赔已患的癌症,但保其他新发生的风险”。
基本上不用健康告知的产品都能买,这两年种类也越来越多了。
主要包括:免健告重疾险、免健告百万医疗险、免健告意外险。

不过这些产品的保费、保额和适用场景各不相同,大家可以根据自己的经济情况和实际需求来选。
下面我们来详细说说怎么选。

担心癌症复发/转移,就选这三种!
首先,医保一定要交上,这是国家给的基础福利,不限年龄和健康状况。
有工作尽量交职工医保,如果失去工作或经济紧张,居民医保也能保底。
其次,再考虑下面这3类产品,癌症患者基本上都能买:
1、复发险
这才是真·病友之光,专门为癌症患者设计的险种,针对性极强。
——只保癌症复发、转移相关的治疗费用,报销比例高、免赔额低,建议优先配置。
有针对单癌种的(甲状腺癌、乳腺癌比较多),也有针对多种癌症的。
保费一般在 1000-5000 元/年,保额可选 5-100 万,报销比例能达到 90%-100%,且通常 0 免赔。
不过投保之前,一定要注意两点:
①不是所有癌症患者都能买,一般要求Ⅰ期或II期,手术成功且病理结果符合条件。
②不同产品的特药清单不一样,一定要确认自己需要的药,在保障范围内。
目前我找到的复发险都是1年期,最推荐的还是众民保·复发险。

它针对30种高发癌症(如乳腺癌、甲状腺癌、胃癌、非小细胞肺癌等),首次复发远端转移能直接赔付约定的保额,最高能赔20万。
此外还有4项可选责任:
① 复发给付:针对原位复发、区域复发也能赔,与必选叠加后远端转移最高赔40万;
② 复发医疗:最高100万保额的癌症医疗报销,覆盖住院、手术、放化疗等费用;
③ 复发特药医疗:针对癌症治疗期间使用的特效药也能报。
④ 对侧原发癌症给付:乳腺、甲状腺、肺部、卵巢等这几个部位单侧新发恶性肿瘤-重度或原位癌,按保额赔付。
2、惠民保
惠民保是各地政府牵头的普惠型保险。
价格便宜,一两百就能买几百万保额。而且大多数产品不问健康状况、不限年龄,得了癌症也能买。
当然没有百分百完美的产品,惠民保的缺点就是保障有限。
——社保内外通常各有1-2万的免赔额,报销比例一般在40-80%,且部分产品只能报销社保范围内的医疗费。
买之前,同样要注意两点:
①不是所有惠民保都能赔得过的病(既往症)
像全民普惠保(惠民版),得了癌再买的话,癌症复发/转移等就不赔;但像北京惠民保就能赔。
② 带病投保,免赔额可能更高、报销比例可能更低
像上海惠民保,特定住院医疗费健康人群能报70%,得过病的只报销50%。
但深圳惠民保,得过癌症买,也能享受与健康人群同等的保障,免赔额和报销比例都一样。
3、税优百万医疗险
这个就比较小众了,外面很少介绍这类产品。
但其实对于病情稳定、有一定预算,想获得更全面医疗保障的癌症患者来说,这是个很不错的选择。
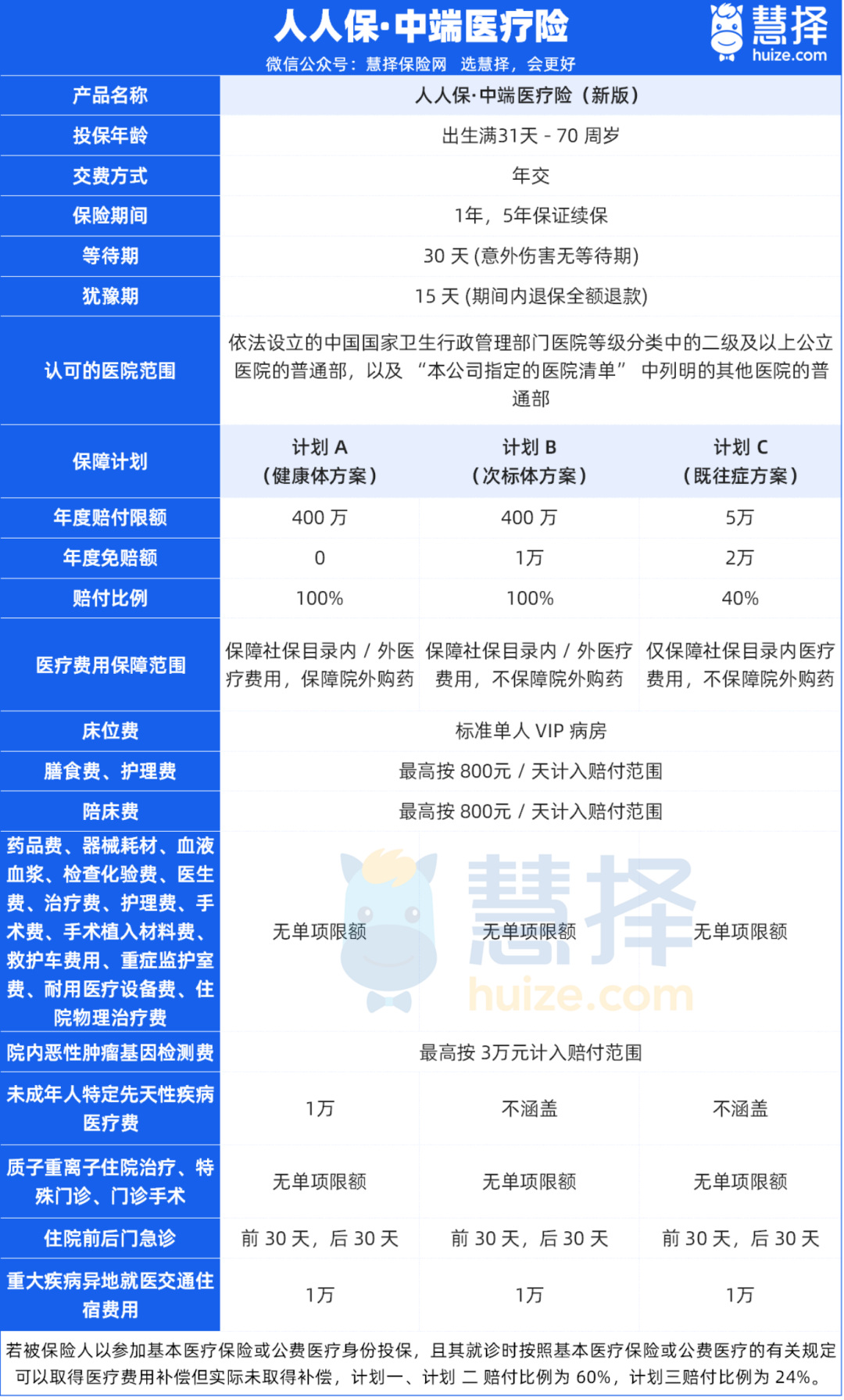
就拿人人保·中端医疗险来说:

癌症都能买,得过的病也能赔。得过的病社保内住院医疗费报销比例40%,免赔额2万元,保额5万。
保证续保5年,这对健康状况有异常的人群非常实用,更长的保障期,也就意味着更稳定。
另外,每年交税时最高有2400元的抵扣额度,现在投保,明年就可以拿来抵税。
收入越高,税率越高,省得钱就越多。
不过要注意的是,它能保医保内癌症特药和质子重离子住院医疗,但不保障院外购药。

除癌症外还想保其他的,就选这三种!
这类保险不赔已经得过的癌症,但可以保障其他新发生的疾病或意外。
——比如突发心梗、意外摔伤等,避免“因癌失保”后,其他疾病的治疗费也无处报销。
1、免健告百万医疗险
不需要健康告知,得过病也能买,几百块能买上百万保额,花小钱保大病。
癌症特药、质子重离子、外购药械……该有的保障它都有。
但一般“5大类既往症”不赔:肿瘤类、肝肾疾病、心脑血管及糖脂代谢疾病、肺部疾病、其他如帕金森等。
——它只保投保后新发生的其他疾病。
我从市面上挑出3款保障全面的“尖子生”,住院都能不限社保100%报销:

考虑到大家的情况不同,我直接给大家几个选择的建议:
如果看重保证续保,更建议选择超越保(计划一),它能保证续保10年,是整个行业都少见的产品,在稳定性上比另外两款产品更好。
它保障上也没啥短板,重疾是0免赔的,还能住在二级以上公立医院的特需部,外购药保障也杠杠的。
如果预算不太够,又看重大品牌,可以选长相安3号庆典版。由人保承保,实力可以说是天花板的顶板。
价格也很有优势,30岁最低只要388块,60岁也才1089块,性价比很高。
另外众民保2025也不错,价格跟庆典版差不多,喜欢众安这个保司的朋友可以直接选。
2、免健告重疾险
这类产品在市场上挺稀有的,选择很少。
已经得过的癌症不能赔,但能继续保障其他癌症或重大疾病,确诊后一次性拿到一大笔钱。
不用健告、得过癌症也能买的重疾险,我目前只找到了1款:

众民保·重疾险的保障很简单,只保重疾,其他保障都需要附加。
最高保额是50万,但它自带一项「重大疾病特定功能损伤」,符合条件能再赔100%保额。
举个例子:小慧买了50万众民保后,不幸得了严重脑损伤,达到重疾的赔付条件,同时符合神经系统特定功能损伤的定义。
那么她除了能拿50万重疾赔付金,还能再拿50万赔偿,一共到手100万。
它其实也能赔一般既往症,但对特定既往症(比如癌症)是不保的。

它不保同部位癌症的新发、复发和转移,但不同部位新发肿瘤是可以保的:
例如之前得过肺癌,投保了众民保重疾险几年后,不幸得了胃癌(不是之前癌症的新发、复发和转移),符合其他理赔条件,就能正常赔付。
同时还能保其他大病,对于癌症朋友来说还是很值得选择。
3、意外险
意外险价格便宜、保额高,不管是摔倒、烫伤,还是交通意外,都能保。
意外险的健康告知相对比较宽松,比如小蜜蜂6号,没问询肺结节、乳腺结节、甲状腺结节,可以直接投保。
但对于已经得过癌症的朋友,投保还是有点难的。
如果买不了小蜜蜂6号,可以看看免健康告知的意外险——小蜜蜂(畅享版)。

它由平安财险承保,投保条件非常宽松。
没有健康告知,即使得过癌症等重病,也不影响投保。
没有投保区域要求,住北京平谷、天津滨海等常被限制投保地区的人群也能轻松上车。
没有对特定地区的医院除外,二级及以上公立医院普通部都能报,打破了地域医疗“歧视”。
小蜜蜂(畅享版)有三个保障计划,主要是保额不同,但保障上都很全面。
意外身故/伤残、意外医疗,还有意外住院津贴、猝死、特定交通意外身故伤残额外赔、意外骨折额外赔、救护车车费和第三者责任。
意外医疗保险保额高,0免赔额,100%报销,但是仅限社保范围内。
还提供了住院垫付、住院护工、重疾绿通等增值服务,帮忙解决意外后的实际就医和照护难题,这是其他意外险少有的。

写在最后
得了癌症,保险选择确实会变少,但绝不代表没有出路。
上面这6类保险,都是癌症患者能买也能赔的。但这么多产品,可能有朋友会疑惑:该怎么搭配?
其实没有完美的方案,只有适合的组合。给大家分享一个肺癌患者W先生的投保案例,供大家参考:

W先生今年38岁,一年前确诊肺癌,经过手术治疗后病情稳定,目前定期复查。
预算有限,他希望能配置一套兼顾医疗、重疾和意外的保障方案,同时控制每年保费在4000元以内。
根据他的想法,我们就没给他搭配复发险,因为已经超出了他的预算范围。
最后,我们为他设计的一套方案是这样的:
百万医疗险:选超越保无忧版(计划一),首年保费800多,保证续保10年,在这10年内即使理赔过或产品停售,都可以正常续保;
超越保虽然针对肺癌首年复发、转移、持续的情况不赔,但投保满1年,最高有5000元的报销额度,而对于新发的癌症无论是首年还是次年,导致的医疗费用都能正常理赔。
意外险:选小蜜蜂(畅享版)尊享版,每年370元,100万保额,涵盖意外身故、伤残、猝死、特定交通额外赔等保障,意外医疗0免赔,100%报销。
重疾险:选择众民保重疾险,投保30万保额,每年保费不到2200元,覆盖与肺癌无关的新发重疾,若确诊重疾可一次性拿到30万赔偿金,缓解收入损失和治疗压力。
这样下来,一年3400多就搞定了。虽然不完美,但至少基础保障都有了。
其他癌症朋友也可以参考这个思路,按自身情况和预算调整。
癌症常被看作“绝症”。但其实随着医疗不断进步,现在癌症5年生存率逐渐提高,它更像一种“慢性病”。
癌症朋友们也能和普通人一样,长久地生活着,还能用保险来抵御风险。
路总是有的,只要我们不放弃寻找。愿所有癌症患者早日康复,重新拥抱美好生活!
每个人的疾病情况不一样,适配的产品也会不一样,要是拿不准自己或家人能买什么产品,点击>>>请专业规划师为你提供专属方案。













